

以上科技有限公司成立于2014年,是以计算机信息系统集成、系统开发、信息化运营、系统运维为一体的高新技术企业。以上科技致力于以客户需求为导向,全方位提供创新、先进、实用的解决方案和服务,为党政、医疗卫生、金融、能源、教育行业的近百家客户提供从方案设计开始,产品优选、施工、软硬件平台配置、应用软件开发,到咨询、售后培训、技术支持等一体化解决方案,助力客户实现信息化升级、数智化转型。主要服务客户有山西云时代技术有限公司、山西省农村信用社联合社、晋商银行股份有限公司、山西银行股份有限公司、太原市政府、山西省交通控股集团有限公司、山西航空产业集团有限公司、山西省卫生健康委员会、山西省监狱管理局、山西煤炭运销集团、山西中医药大学、山西省儿童医院、山西省肿瘤医院、太原市中级人民法院、阳泉广播电视台、山西金融职业学院、太原市小店区教育局、山西现代双语学校、太原田和食品集团有限公司、太原市服装城、灵石县人民医院、交口县旺庄生铁有限责任公司等。
现因业务发展需要,现面向社会招聘工作人员4名。具体招聘公告如下:
一、招聘原则
采用公平竞争、择优聘用、德才兼备的原则。
二、基本条件
1.具有中华人民共和国国籍,拥护中华人民共和国宪法,遵守国家法律法规,具有良好的道德情操和心理素质,纪律观念较强,严格保守工作秘密。
2.政治立场坚定,拥护中国共产党的领导和中国特色社会主义制度,树牢“四个意识”,坚定“四个自信”,做到“两个维护”。
3.具有较强的语言表达能力、沟通交流能力和亲和力,责任心强,勤奋好学,吃苦耐劳。
4.凡有下列情况之一者,不得报名:
(1)因犯罪受过刑事处罚的;
(2)曾被开除党籍、公职的;
(3)被依法列入失信联合惩戒对象名单的;
(4)法律法规规定不得报考的其他情形的。
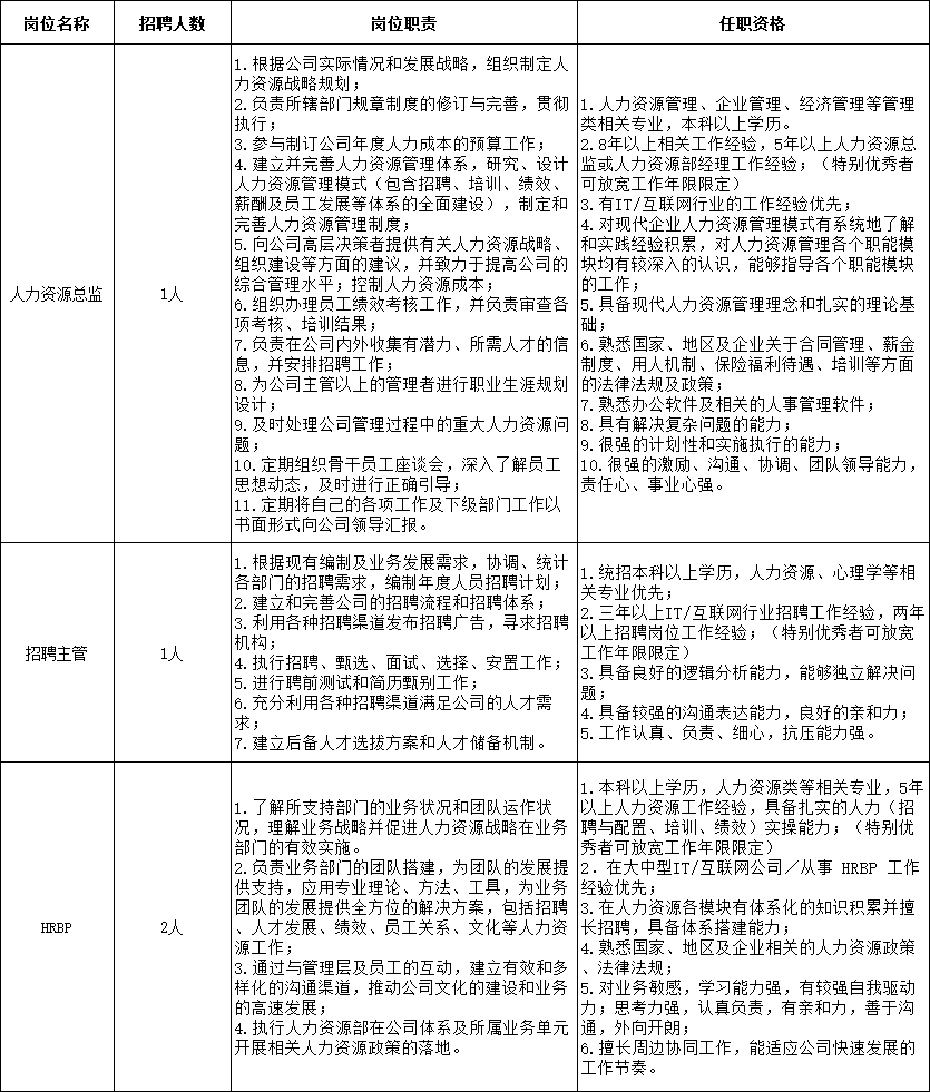
三、招聘岗位职责及任职资格

四、招聘程序
网上报名—资格审查—综合测评。招聘期间,在任何环节凡弄虚作假者,一经查实,取消录用资格。
(一)网上报名
1.报名时间:自公告发布之日起开始报名。
2.报名方式:网上报名,发送至指定邮箱:sxxfygspxb@163.com。
应聘人员按照“姓名+岗位”命名文件夹名称(文件夹含下述要求资料),并压缩后发送至指定邮箱,确认无误后方可提交,杜绝后期修改、替换。
3、报名材料:
(1)下载附件《以上科技有限公司应聘登记表》(格式为PDF);
(2)1寸证件照(格式为JPG);
(3)学历学位证书、学信网“教育部学历证书电子备案表”,如涉及国外学历学位的还需提供教育部留学服务中心出具的认证报告(格式为JPG);
(4)身份证(正反面放一张)(格式为PDF);
(5)相关职称(资格)证书(如有,格式为JPG);
(6)其他从业经历和业绩证明材料(如有,格式为PDF)。
(二)资格审查
报名截止后将统一对报名人员进行资格审查,确定入围综合测评人选,并通过手机短信/电话方式通知本人;如未接到短信/电话通知者即为未通过资格审查,不再另行通知。
(三)综合测评
综合测评具体方式、时间、地点将根据国家及省市疫情防控情况另行通知。报名人员请保持报名时所填写的手机畅通,如因手机不畅通导致未能参加综合测评后果由考生本人承担。
五、薪酬待遇
1.试用期为三个月,按照岗位工资的80%发放;
2.薪资待遇:人资总监:年薪15万—20万;招聘主管:4K—6K;HRBP:6K—8K;
3.福利待遇:周六日双休,五险一金、带薪培训、员工生日会、聚餐旅游、员工餐厅(早午餐)、节日福利。
特别优秀者薪酬待遇可面谈。
六、相关说明
1.资格审查贯穿招聘工作全过程,应聘者应对所提交材料的真实性、准确性负责。如发现弄虚作假行为,本公司有权取消应聘资格。
2.公司对应聘人员信息及提交的材料严格保密,不作他用。
3.在招聘组织实施过程中,将根据国家、省和我市疫情防控动态要求,必要时对有关工作安排进行适当调整。报名者要随时关注山西威廉体育人力资源派遣有限公司官网,自觉遵守相关要求。凡违反常态化疫情防控有关规定,隐瞒、虚报旅居史、健康状况等疫情防控重点信息的,将依法依规追究责任。
七、咨询时间及电话
咨询时间:工作日上午9:00-12:00,下午14:00-18:00
咨询电话:0351-6925668; 13994268253 李老师 13663413053曹老师
山西威廉体育人力资源派遣有限公司
2022年3月28日
![]() |
版权所有:威廉希尔·WilliamHill(足球)体育官方网站
备案号:晋ICP备12003981号-2 |
扫码关注我们
|