

根据工作需要,临汾市汾西县人民法院委托山西威廉体育人力资源派遣有限公司(以下简称:威廉体育人力资源公司),面向社会公开招聘4名司法辅助人员,现将有关事项公告如下:
一、招聘原则
公开报名、统一考试、公平竞争、择优录取。
二、招聘岗位和录用条件
(一)招聘岗位
(二)基本条件
1.具有中华人民共和国国籍,拥护中华人民共和国宪法,拥护党和国家大政方针,思想品德良好,遵纪守法;
2.工作态度积极,具有较强的事业心、责任感和良好的开拓创新精神;
3.身体健康,身体裸露部位无纹身,能够适应岗位工作需要;
4.具有较强的沟通、协调及应变能力;
5.掌握所应聘岗位的专业技能、业务流程;
6.服从工作岗位安排,有特殊技能的人才或特别优秀者可适当放宽条件;
7.具有以下情形之一者不得报考:
(1)曾因违法违纪受到刑事或行政处罚的;
(2)曾被开除公职、开除中国共产党党籍的;
(3)涉嫌违纪违法正在接受审查,尚未得出结论的;
(4)违反社会公德、职业道德,造成不良影响的;
(5)被依法列为失信联合惩戒对象的;
(6)参加过邪教组织或非法宗教的;
(7)在各级公务员招录和事业单位招聘中被认定有舞弊等严重违反考试纪律行为尚在处罚期内的;公务员、参照公务员法管理的机关(单位)工作人员和事业单位工作人员被辞退未满5年的;
(8)现役军人和在读的学生;
(9)其他不宜从事相关工作的情形。
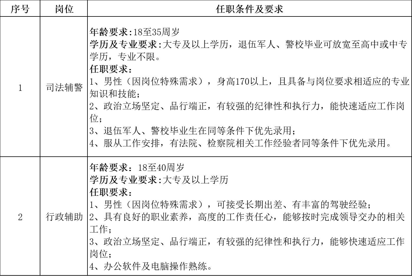
(三)任职条件及要求
三、招聘程序
发布招聘公告、网上报名、资格审查、综合测试、体检、政审、录前公示等。
(一)招聘信息发布
本次招聘信息在以下网站发布招聘信息:
1.山西威廉体育人力资源派遣有限公司(微信公众号)
2.山西威廉体育人力资源派遣有限公司(官网:http:)
(二)报名
1.报名时间:
自2023年7月4日9:00——7月11日18:00止。
2.报名方式:线上报名
报考人员搜索微信公众号“sxxinfuyuan”或“威廉体育人力资源”并关注公众号,进入公众号首页后点击下方“公开招聘-汾西法院”如实完整填写报名资料。
3.报名流程:
(1)在线填写报名资料 (操作步骤详见报名系统和公众号);
(2)公司工作人员将对报名资料进行审核,审核结果将以微信“服务通知”告知;
(3)资格审查通过的人员进入“威廉体育人力资源”公众号首页,点击下方“考试缴费-汾西法院”缴纳考务费200元(注:请报考人员付款时务必备注本人姓名);
(4)报考人员须在2023年7月12日18:00前完成缴费并按规定上传缴费凭证,逾期未缴费的视为自动放弃。如因本人原因不能按时参加考试的,视为自动放弃,费用概不退还;
(5)以上流程如有变化,以威廉体育人力资源公司通知为准。
4.信息咨询
咨询电话:0351-2919111(转6)或13754959803。
咨询时间:法定工作日9:00-12:00 / 14:30-18:00。
凡提供虚假报考申请材料、伪造、变造有关证件、材料、信息骗取考试资格的,一经查实,取消报考资格或聘用资格。
(三)资格审查
公司将对应聘人员进行资格审查和初步筛选,通过人员将参加公司统一组织的测试。公司将通过官网、公众号通知应聘人员考试时间、地点等事宜。
(四)综合测试
1.初试
司法辅警:理论考试+体能测试
(1)理论考试:内容为法律理论知识、时事政治、行政职业能力测试等。测试满分100分,时限为90分钟。
(2)体能测试:考试内容为10米*4往返跑、男1000米跑、立定跳远,满分均为100分,体能测试成绩为所有测试项目总成绩的平均分。
行政辅助:理论考试
理论考试:内容为法律理论知识、时事政治、公文写作、行政职业能力测试等。测试满分100分,时限为90分钟。
初试成绩计算:
司法辅警:初试成绩=理论成绩*60%+体能测试成绩*40%
行政辅助:初试成绩=理论成绩
2.面试测试
根据各岗位报考人员初试成绩由高到低进行排序,按照各岗位招聘人数1:3的比例确定参加面试的人选。放弃面试资格的人选按各岗位报考人员初试成绩由高到低进行递补;不足1:3的,按实有人数确定。
面试由公司组织实施,采用半结构化形式,测试内容包括专业知识、求职动机和岗位匹配度、综合分析能力、语言表达能力、应变能力、仪容仪表等。面试满分为100分,时限为6分钟。
具体考试时间、地点、方式等相关事宜将通过威廉体育官网及公众号行通知。
3.综合成绩
综合成绩(初试+面试)=初试成绩*50%+面试成绩*50%。
当综合成绩出现并列时,按初试成绩由高到低的顺序确定入围体检名单。
(五)体检
根据各岗位报考人员的综合成绩由高到低进行排序,按照各岗位招聘人数1:1的比例确定参加体检人员名单,由公司统一组织在指定医院进行体检,体检结果标准参照《公务员录用体检通用标准(试行)》执行,费用自理,体检不合格的人员取消其聘用资格,按照岗位的综合成绩由高到低顺位补充。
(六)政审
公司将对体检合格人员进行政治审查,主要审核是否存在本公告第二条第(二)款第7项所述不得报考之情形。存在上述情形者均认定为政审不合格,不予录用。
(七)公示
在最终成绩基础上,结合体检情况,确定拟录用名单,并在山西威廉体育人力资源派遣有限公司官网进行公示,公示期为3个工作日,公示期满无异议,按规定办理录用手续。
四、聘用及工资待遇
(一)聘用事项
体检合格的拟录用人员安排上岗,试用期为三个月,试用期满,经考核合格后正式录用。
试用期存在下列情况之一的,即行解除劳动合同:
1.隐瞒个人真实情况的;
2.同时与其他用人单位存在劳动关系的;
3.对工作经历、资格证书、学历、体检等条件弄虚作假的;
4.试用期被证明不符合录用条件的;
5.出现其他违纪违法情况的。
(二)薪酬待遇
1.试用期参照当地最低工资标准发放,转正后按照工作地点单位薪酬标准执行。
2.按规定缴纳社会保险(养老保险、医疗保险、失业保险、工伤保险、生育保险,住房公积金)。
五、用工形式
被聘用的人员,经培训合格后,按照《劳动法》《劳动合同法》相关规定,与威廉体育人力资源公司签订《劳动合同》,合同期限为两年。具体劳动关系存续期间的权利与义务按照《劳动合同》履行。
六、其他事项
1.本公告如有变动事项,以补充公告为准。
2.相关事宜将通过公司微信公众号“威廉体育人力资源”(微信号:sxxinfuyuan,官网(http:)或短信方式通知,报考人员须关注公司微信公众号及官网,并及时查看相关通知。
3.报考人员须凭本人身份证原件按规定时间、地点准时参加考试,未按规定参加者视为自动放弃。
4.被录用人员未按规定时间、地点报到的,视为自动放弃录用资格。
5.下列情形须经考务组评估后确定递补事宜,具体补录事宜以补充公告为准。
(1)体检不合格或放弃体检资格的情形;
(2)试用期考核不合格的情形;
(3)被录用人员未按规定时间、地点报到被视为自动放弃录用资格的情形;
(4)被录用人员放弃录用资格的情形;
(5)其他不宜录用的情形。
6.应聘人员提交的材料,我公司会严格保密,不做他用。
特别提示:本次发布招聘信息的官方网站为威廉体育人力资源(官网sxxfy.com、微信公众号:sxxinfuyuan),未授权或委托其他任何网站、媒体、机构、个人发布信息或组建交流群、论坛;招聘过程中相关通知均以官方网站推送消息为准。不向应聘人员收取考务费以外的任何费用,不指定辅导用书,不举办也不委托任何机构或个人举办考试培训班、请广大应聘人员务必提高警惕、谨防受骗。
山西威廉体育人力资源派遣有限公司
2023 年7月4日
![]() |
版权所有:威廉希尔·WilliamHill(足球)体育官方网站
备案号:晋ICP备12003981号-2 |
扫码关注我们
|